政策法规
关于2022年风电、光伏项目开发建设有关事项的通知
2022-07-06 20:53  点击:1401
 
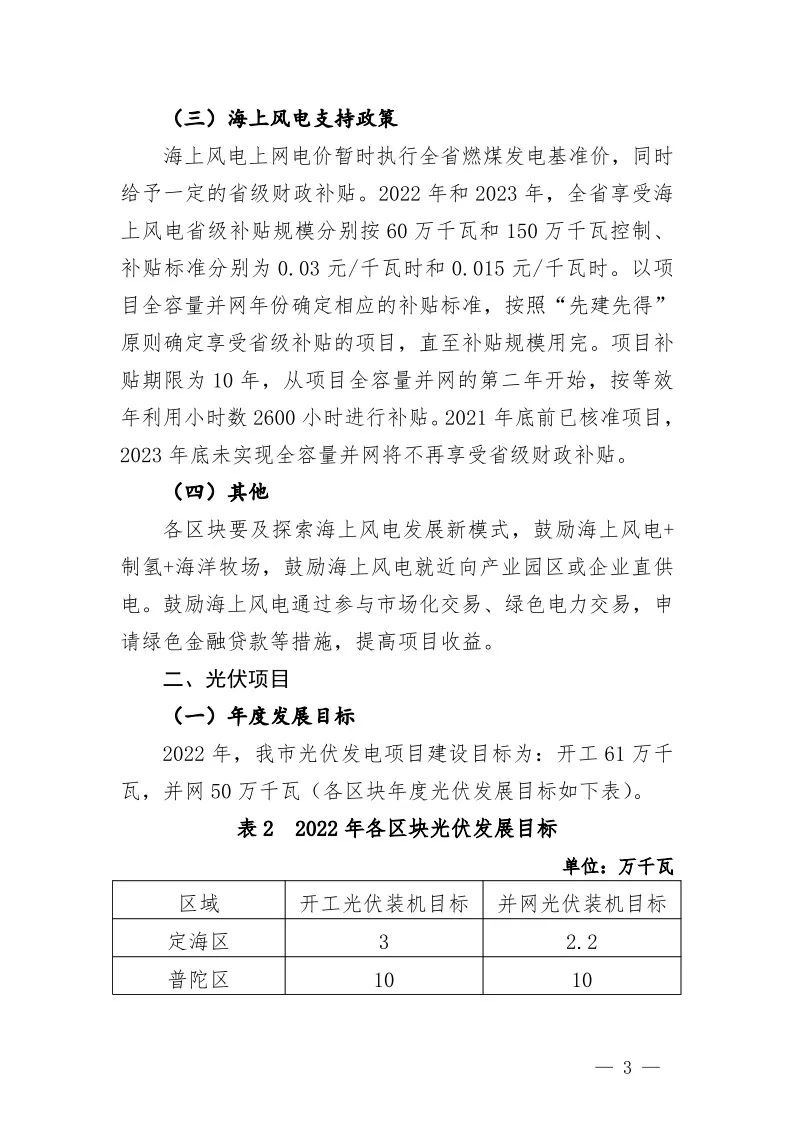
       根据《通知》,舟山市2022年海上风电发展目标为:开工30万千瓦,核准容量100万千瓦(各区块年度风电发展目标如下表)。2022年核准项目,需在2023年开工,2024年底前实现全容量并网。
 
 微信图片_20220706202830微信图片_20220706202839微信图片_20220706202848微信图片_20220706202857微信图片_20220706202906微信图片_20220706202914
发表评论
0评